Что такое гидролокатор?
Развернутая статья энциклопедического типа о гидролокаторах.
Гидролокатор
Развитие коммерческого, личного, а также военно-морского флота обусловило всплеск разработки и реализации различного судового оборудования. Современные суда сложно представить без наличия должного навигационного оборудования, судовой автоматики и прочих аппаратов. Достаточно внушительное обилие всевозможных приборов и их модификаций порой вызывает сложность в четкой дифференциации даже у моряков. В данной статье мы не будем затрагивать все разнообразие судовой электроники, а сконцентрируем свое внимание на таком внушительном пласте устройств как гидролокаторы.
В широком смысле гидролокатор представляет собой устройство акустического обнаружения целей находящихся частично или полностью под водой. Первый гидролокатор был создан в конце первой мировой войны, которая, собственно, и подтолкнула инженеров-разработчиков к поиску различных вариантов навигационных аппаратов, распознающих подводные лодки. Конечно, первый гидролокатор был довольно примитивным устройством, но впоследствии он был существенно доработан, хотя главная цель осталась прежней. Сейчас гидролокатор очень популярен на судах различного масштаба, поскольку его функциональные возможности значительно расширились. К слову, эхолот также является специфическим гидролокатором, задача которого сводится к детальной отрисовке дна, мелких препятствий или косяков рыб.
Гидролокатор может быть двух типов в зависимости от используемого принципа работы: активный и пассивный.
Активный гидролокатор самостоятельно излучает звуковые сигналы в заданном направлении и принимает отраженное эхо. По скорости получения ответной реакции от сканируемого объекта вычисляется расстояние до него (при этом обязательно учитывается скорость распространения звуковых волн в водном пространстве). За счет того что в воде скорость звука ниже чем в воздухе, процесс идентификации цели и ее положения занимает больше времени. Для совершения подобных операций гидролокатор оснащен специальным излучателем и чувствительным приемником, который способен улавливать даже крайне слабые сигналы. Излучатель гидролокатора можно свободно вращать в необходимом направлении.
Пассивный гидролокатор спроектирован таким образом, чтобы только принимать шумы, продуцируемые целью, на которую он направлен.
Поскольку сфера применения гидролокатора существенно расширилась, разработчики озадачились созданием нескольких вариантов этих устройств. На данный момент можно выделить следующие подвиды.
Гидролокатор с секторным/круговым обзором (Furuno FSV-84, Furuno CSH-8L Mark-2, Furuno CH-37). Он используется для решения довольно широкого спектра задач, причем как военной, так и гражданской тематики. Наиболее распространенная задача: построение схемы окружающего водного периметра с указаниями расположения всех подводных объектов. Данный гидролокатор может быть установлен не только на судно, но и на стационарный объект (порт, нефтяная площадка и прочее). Специальные компактные модификации применяются водолазами при исследовании водных глубин и поиске заданных объектов.
Гидролокатор бокового обзора. Этот прибор чаще всего применяется для тщательного исследования морского дна. Именно поэтому функционально он представляет собой специальный аппарат обтекаемой формы с 2-мя датчиками на каждой из сторон, который буксируется на расстоянии до 50 метров от дна. Каждый датчик покрывает угол обзора примерно в 45º, что в общей сложности дает представление о рельефе дна на значительном расстоянии (около 100 м). ГБО чаще всего используют для вычисления наиболее подходящих мест для прокладки трубопроводов и прочее.
Эхолот (Furuno CH-250). Это наиболее популярный в наши дни вид гидролокатора, поскольку он отлично подходит для применения на средних и небольших судах. Задачи у эхолота, как правило, всего две:
- составление подробной карты рельефа водоема и промер глубин;
- поиск косяков рыб в толще воды.
Э также имеют множество разновидностей, о которых мы не раз писали в статьях и обзорах.
Профилограф. Он представляет собой узкоспециализированный гидролокатор, который занимается поиском труднораспознаваемых подводных объектов. Данный гидролокатор найдет старый полуразрушенный трубопровод, илистые подводные объекты, а также полезные ископаемые. Чаще всего подобное исследование морского дна применяется с целью экологического мониторинга.
Гидроакустическая система позиционирования. Здесь можно провести аналогию с GPS только в воде. Подобный гидролокатор в состоянии отслеживать движущиеся цели и передавать информацию (траектория, скорость) о них. Эта система помогает ориентироваться водолазам при проведении подводных обследований.
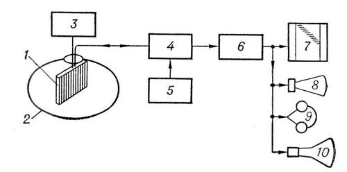
Гидролокатор состоит из нескольких основных элементов. Примерная схема выглядит следующим образом: во-первых, сама акустическая система (1), затем защищающий ее обтекатель (2), устройство для поворота АС (3), коммутатор (4), генератор импульсов (5), усилитель сигнала (6), записывающее устройство (7), а далее идет блок индикаторных устройств, с помощью которых происходит оповещение: рупор (8), телефоны (9) и отметчики (10).
В данной статье гидролокатор был рассмотрен относительно условно, поскольку существует огромное число его разновидностей. Однако, на основе базовой информации можно получить общее представление о строении и предназначении такого устройства, как гидролокатор.

